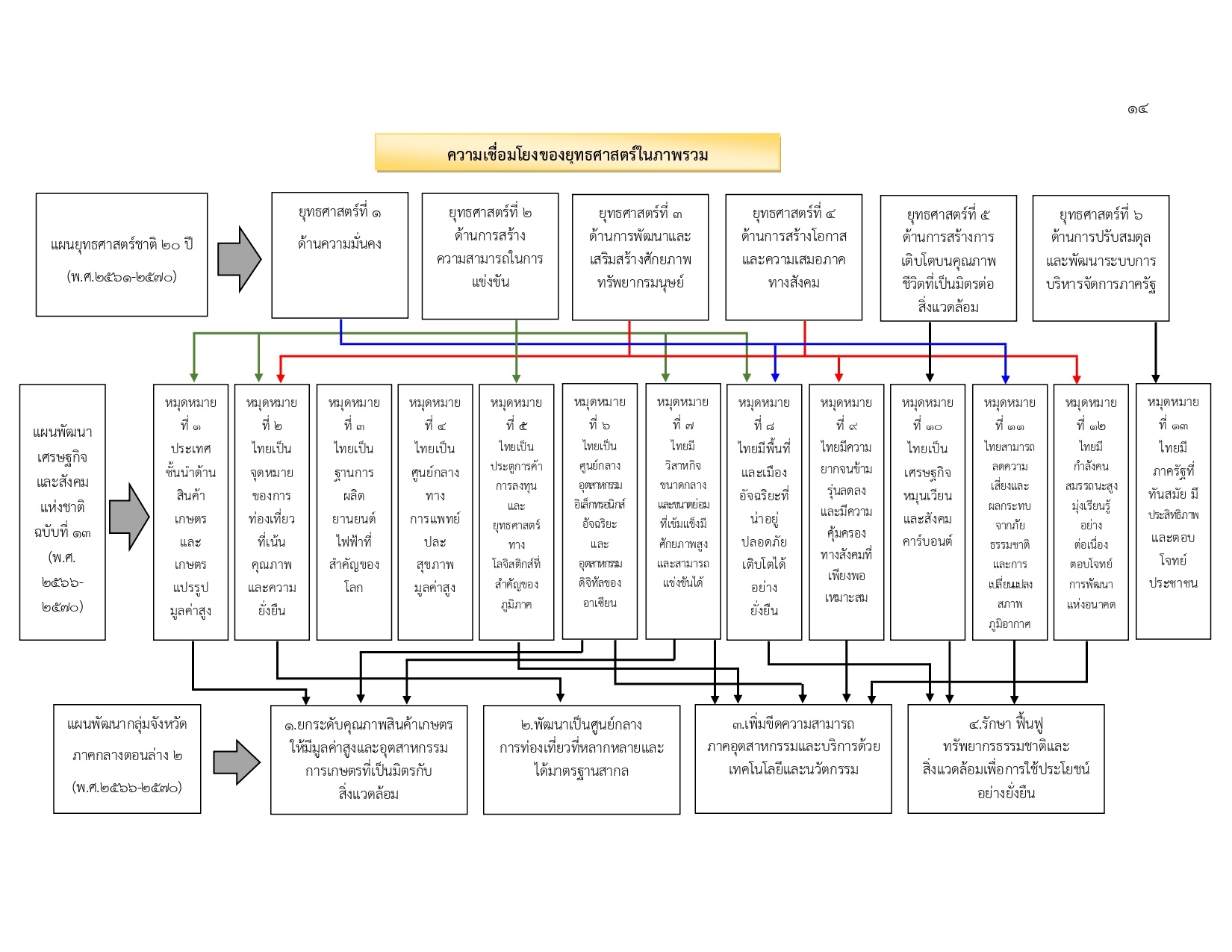
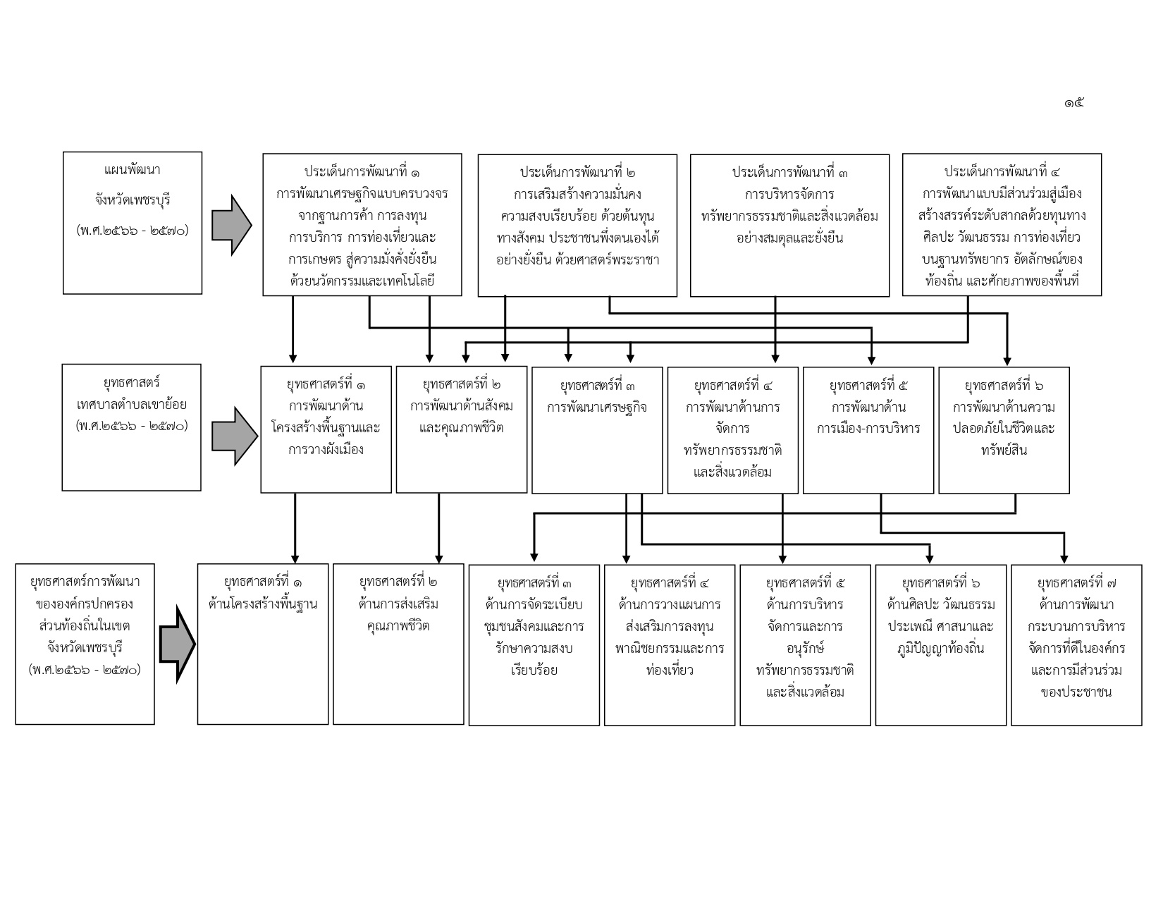
ประกาศใช้แผนพัฒนาท้องถิ่น (พ.ศ. ๒๕๖๖ - ๒๕๗๐) แก้ไขครั้งที่ ๑/๒๕๖๗ เทศบาลตำบลเขาย้อย
15 ตุลาคม 2567ประเภท : ข่าวประชาสัมพันธ์
ข้อมูลรูปที่เกี่ยวข้อง
ประกาศใช้แผนพัฒนาท้องถิ่น (พ.ศ. ๒๕๖๖ - ๒๕๗๐) แก้ไขครั้งที่ ๑/๒๕๖๗ เทศบาลตำบลเขาย้อย
ประกาศใช้แผนพัฒนาท้องถิ่น (พ.ศ. ๒๕๖๖ - ๒๕๗๐) แก้ไขครั้งที่ ๑/๒๕๖๗ เทศบาลตำบลเขาย้อย